非凡国际

EN
04-2023-12
泉源 :常山非凡国际 浏览量:1076

常山五金机电数智物贸工业园项目可研报告体例单位比选通告

本项目为常山五金机电数智物贸工业园项目可研报告体例单位比选,比选人为非凡国际。项目资金由比选人自筹,并已落实。项目已具备比选条件,现约请及格的比选申请人加入比选。

本次比选项目为常山五金机电数智物贸工业园项目可研报告的体例,凭证常山五金机电数智物贸工业园建设及运营计划体例项目可研报告,论证项目可行性、服务赋能路径及设计总体妄想计划(项目总平面图及说明),选取一家中选人。

一、可研报告体例基础

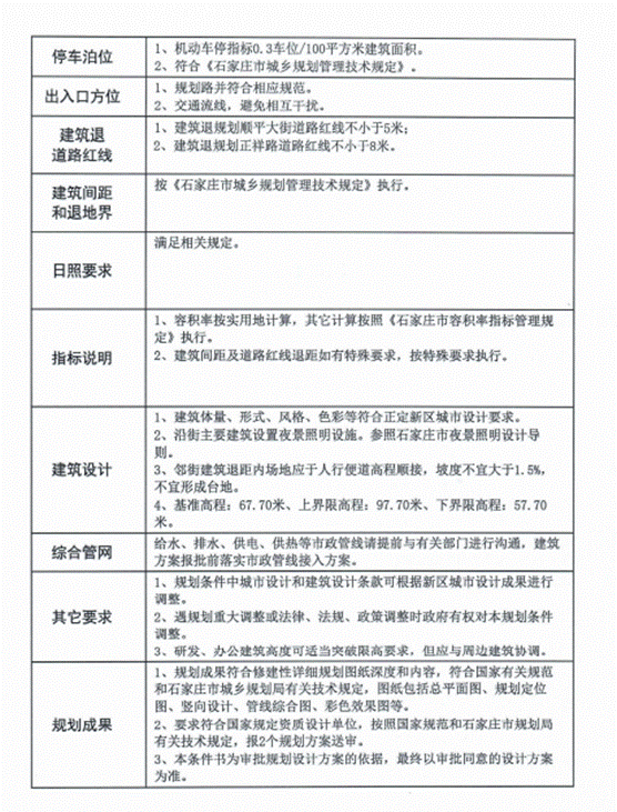
本项目占地150亩,建设市场修建若干座,工程总投资:3.55亿元(可凭证妄想计划在正负10%内修改),妄想设计条件附后,可研妄想占地图附后。

二、项目效果要求

按行业配景、政策情形的要求体例项目可行性研究报告,体例的可行性研究报告必需切合国家及相关政府部分的执法及政谋划定,所体例的可行性研究报告切合比选人要求。项目可行性研究报告在2023年12月31日前体例完成。

三、比选申请人资格、资质要求

1.中华人民共和国境内正当注册的自力法人,具备响应的谋划规模。

2.资质条件:

(1)具有住房和城乡建设部揭晓的修建行业(修建工程)工程设计乙级及以上资质。

(2)具有住房和城乡建设部揭晓的工程咨询单位乙级及以上资质。

以上两项资质必需同时具备。

3.本次比选不接受团结体比选。

四、比选文件吸收时间及所在

时间:2023年12月8日9时00分。

所在:非凡国际7-713室(石家庄市广安大街34号天利商务7-713室)

五、联系方法

详细地址:石家庄市广安大街34号天利商务7-713室

邮政编码:050011?联系人:王先生?联系电话:13731159989

六、 需提供证实质料:

序号

证实质料名称

需要提供

1

营业执照副本

复印件加盖公章

2

资质证书副本

1、住房和城乡建设部揭晓的修建行业(修建工程)工程设计乙级及以上资质;

2、具有住房和城乡建设部揭晓的工程咨询单位乙级及以上资质。

复印件加盖公章

3

法定代表人授权书及身份证件、资信证实

复印件加盖公章

七、 比选响应文件的组成(密封送达)

1.比选响应文件由报价文件、工程妄想图及说明文件组成

2.报价部分: 报价一览表



? ? ? ? ? ? ? ? ? ? ? ? ? ? ? ? ? ? ? ? ? ? ? ? ? ? 非凡国际

? ? ? ? ? ? ? ? ? ? ? ? ? ? ? ? ? ? ? ? ? ? ? ? ? ? ? ? ? ? ? ?2023年12月4日

附件

ea3f92a13d4f9db8c42787b2acb89a4

?

3f65f86d1dc0f5a9d9acf0fef187cf5
??

?

?

5042f9b06564c307811ff177ca69f95
def533f50e14c5ffc3753057ecb0ca0
4a705bf2f466e3c0adb6a56615dd39c
?

?

?

?

? ? ? ? ? ? ??

网站地图